龙岩畅丰专用汽车有限公司

龙岩畅丰专用汽车有限公司2024年度温室气体核查报

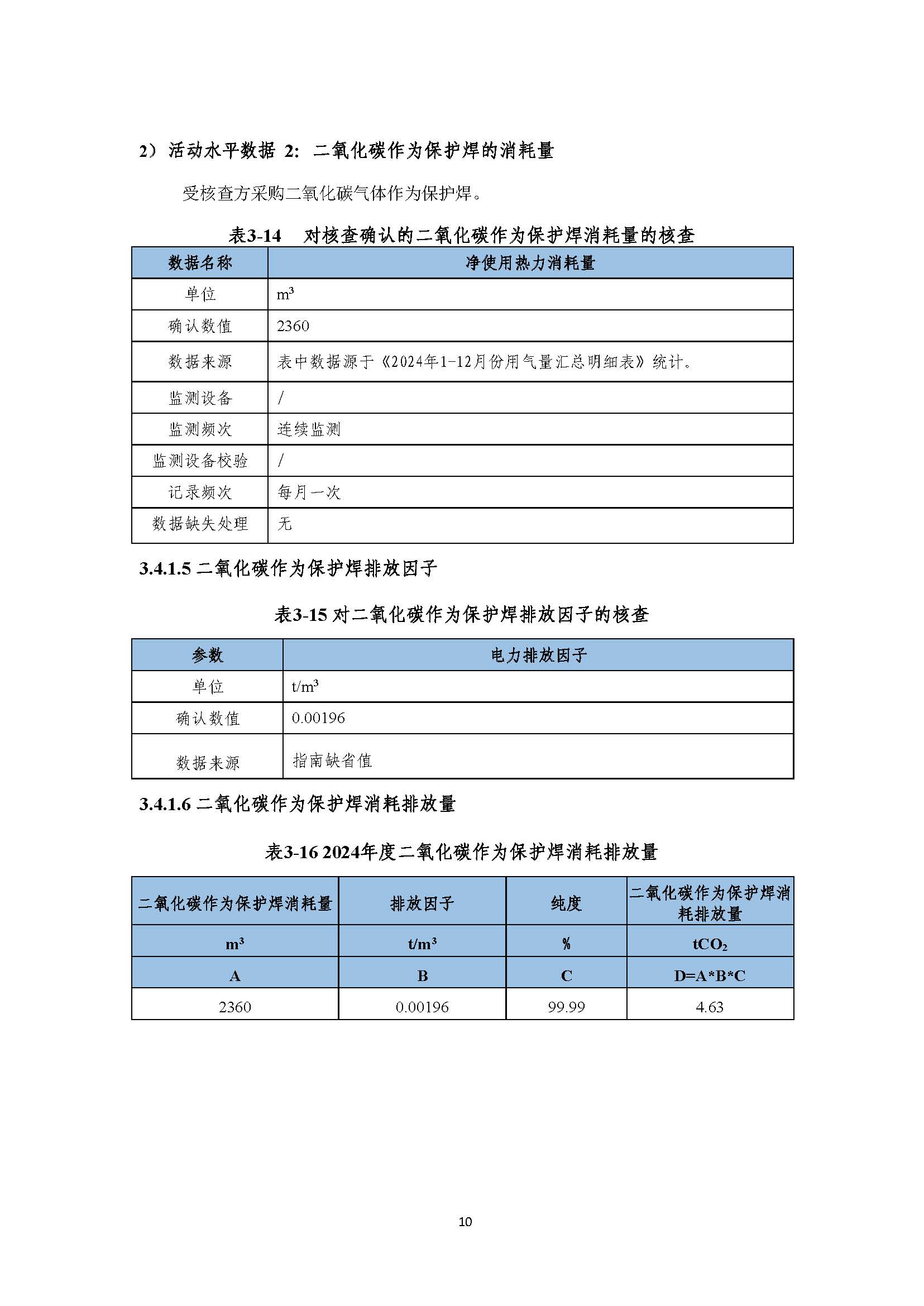
文章附图

龙岩畅丰专用汽车有限公司2024年度温室气体核查报告_页面_1.jpg龙岩畅丰专用汽车有限公司2024年度温室气体核查报告_页面_2.jpg龙岩畅丰专用汽车有限公司2024年度温室气体核查报告_页面_3.jpg龙岩畅丰专用汽车有限公司2024年度温室气体核查报告_页面_4.jpg龙岩畅丰专用汽车有限公司2024年度温室气体核查报告_页面_5.jpg龙岩畅丰专用汽车有限公司2024年度温室气体核查报告_页面_6.jpg龙岩畅丰专用汽车有限公司2024年度温室气体核查报告_页面_7.jpg龙岩畅丰专用汽车有限公司2024年度温室气体核查报告_页面_8.jpg龙岩畅丰专用汽车有限公司2024年度温室气体核查报告_页面_9.jpg

龙岩畅丰专用汽车有限公司 全国免费服务热线:400-999-0399 地址:福建省龙岩高新区莲花大道136号(永定高陂)
销售专线:0597-3352522 传    真:0597-3352558 邮    箱:fjcfzq@163.com