龙岩畅丰专用汽车有限公司
首页
Home
关于我们
Nav
产品介绍
Nav
联系我们
Nav
售后服务
Nav
畅丰智能系统
Nav
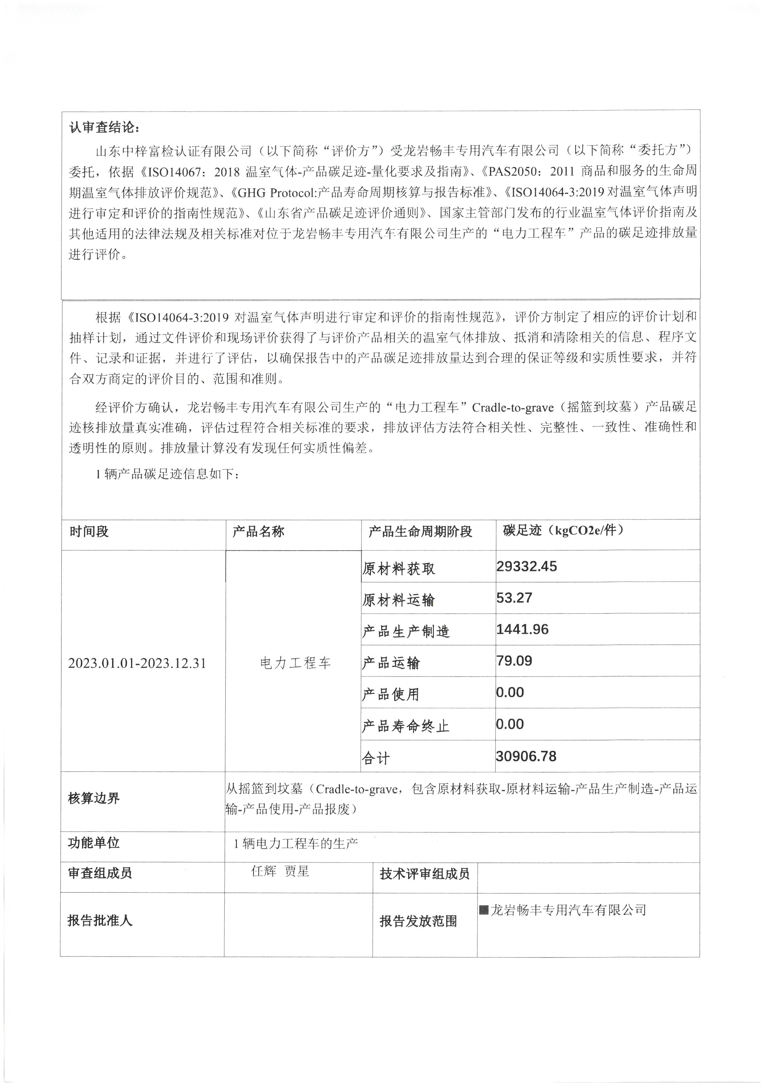
碳排放审查报告
龙岩畅丰专用汽车有限公司 全国免费服务热线:400-999-0399 地址:福建省龙岩高新区莲花大道136号(永定高陂)
销售专线:0597-3352522 传 真:0597-3352558 邮 箱:fjcfzq@163.com
爱游戏网-即刻玩游戏就是爱游戏网
|
开云网页版页面登录-开云(中国)
|
开云手机入口 - 开云中国
|
开云网页版·官方版在线登入-开云(中国)
|
开云网页版·官方版在线登入-开云(中国)
|
华体网页版登录界面-华体(中国)
|
欧亿体育_欧亿体育集团有限公司
|
乐鱼平台-乐鱼平台(中国)
|
ky官方网站 - 首页
|